首页
产品中心
床上用品
车间展示
应急物资
新闻中心
关于我们
售后服务
首页
>>
应急物资
>>
应急物资
>>
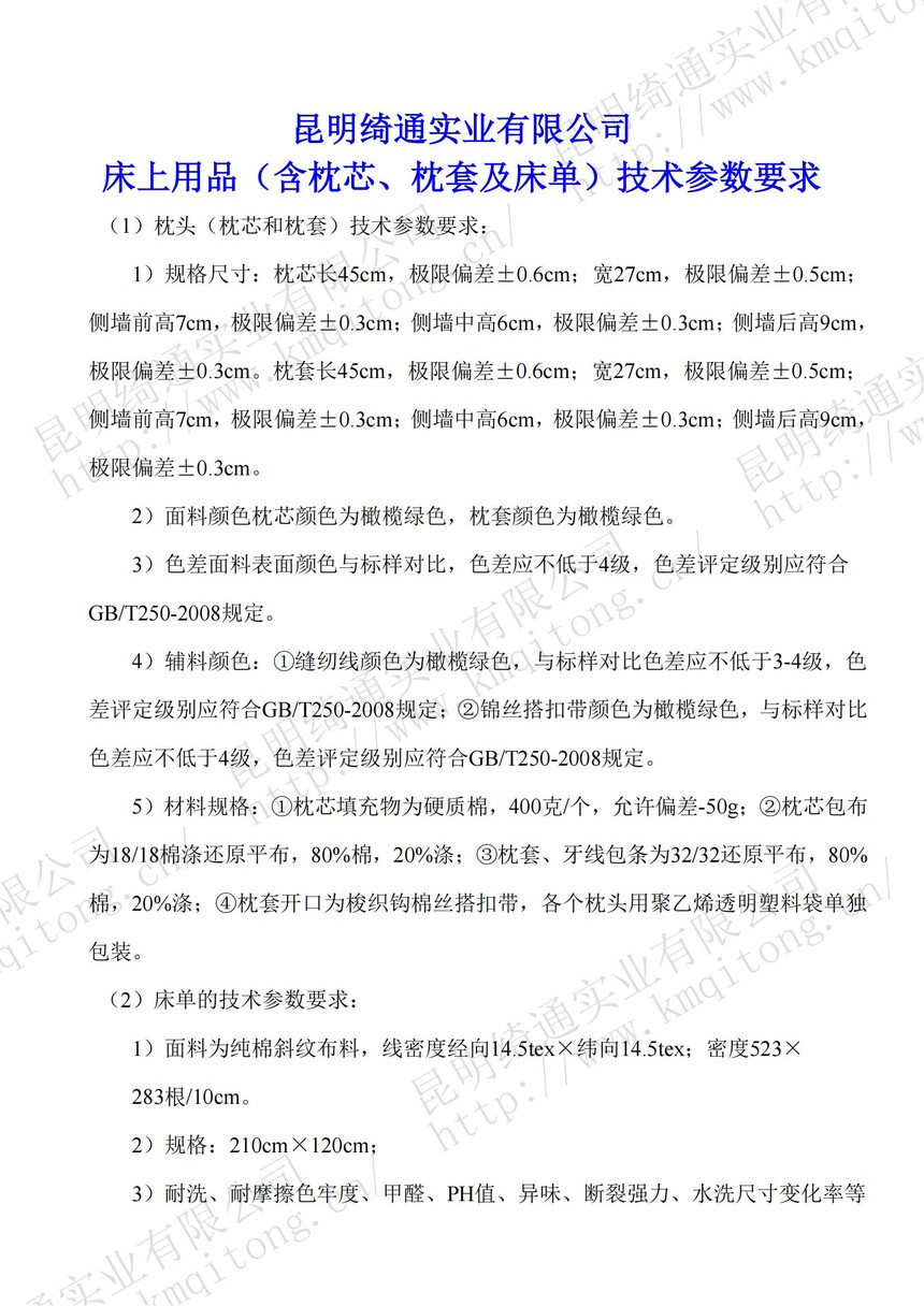
床上用品(含枕芯、枕套及床单)
详细内容
床上用品(含枕芯、枕套及床单)
上一篇
温带大衣
下一篇
救灾木板折叠床
绮通棉业
更多
首页
床上用品
应急物资
车间展示
新闻中心
关于我们
联系我们
联系地址:云南省昆明市西山区大商汇商贸中心D区61栋003号
联系电话:15088996676 0871-64570701
客服中心
联系方式
15088996676
0871-64570701
领取订购优惠
技术支持:
微正营销
|
管理登录